Your Comprehensive Guide To The Accreditation Process

O.Artsplacecanmore 11 views
Your Comprehensive Guide To The Accreditation Process

Your Comprehensive Guide to the Accreditation Process

Unpacking the Accreditation Journey: What You Need to Know

Welcome, guys, to your comprehensive guide on the accreditation process ! If you’re an institution, whether it’s a university, a healthcare facility, or a professional service provider, the idea of going through accreditation can often feel a bit like preparing for a marathon you didn’t quite sign up for. It seems daunting, filled with paperwork, self-evaluations, and external reviews. But let me tell you, this process is fundamentally about ensuring quality assurance and promoting institutional excellence . It’s a critical mechanism that verifies an organization meets and often exceeds established standards, providing a framework for continuous improvement and public accountability. This guide is designed to demystify the entire journey, breaking down what might seem like complex, bureaucratic steps into understandable, manageable chunks. We’re going to cover everything from what accreditation actually is and why it’s incredibly important for various sectors, to a detailed, step-by-step walkthrough of how it all works from beginning to end. Think of this article as your friendly, accessible roadmap to achieving and maintaining that gold standard of recognition. We’re talking about a rigorous, independent review that evaluates whether an institution meets a set of predetermined, often industry-specific, standards of excellence. It’s not just about ticking boxes to satisfy some external body; it’s about fostering a deep, internal commitment to improvement and ensuring that the services or education offered are genuinely top-notch. For example, in higher education, successful accreditation means students can trust the degrees they earn, employers recognize the value of their qualifications, and the institution itself benefits immensely from a clear framework for continuous growth and strategic development. It sets a robust benchmark, assuring the public and all stakeholders that an entity operates with integrity, efficacy, and provides a valuable, high-quality service. Without accreditation , an institution might struggle significantly with legitimacy, access to crucial funding, and attracting high-caliber students or clients, seriously limiting its potential impact and sustainability. So, buckle up, guys, because understanding this intricate accreditation process is absolutely key to appreciating its immense value and successfully navigating its requirements. It’s truly a transformative journey towards recognized competence, enhanced credibility, and sustained high performance, ensuring that everyone involved — from the service providers to the ultimate beneficiaries — can have unwavering confidence in the outcomes.

What Exactly Is Accreditation, Anyway?

Let’s get down to brass tacks: what is accreditation? Simply put, the accreditation process is a formal, voluntary, and external review that assesses an institution or specific program against a set of predetermined standards of quality . It’s akin to getting an official, widely recognized stamp of approval from an independent, authoritative body. This isn’t just some random group; these accrediting agencies are highly recognized experts in their respective fields, dedicated unequivocally to upholding and advancing excellence. They operate primarily on the principle of peer review , meaning that experienced professionals and academics from similar institutions evaluate their counterparts. This crucial aspect ensures that the people assessing your institution truly understand the unique challenges, intricacies, and operational realities of your specific sector, whether it’s education, healthcare, or another professional domain. The overarching goal? To independently verify that you’re not just saying you’re good, but that you’re actually doing good and consistently meeting or exceeding established benchmarks of quality and performance. Whether it’s a university offering degrees, a hospital providing life-saving medical care, a research lab adhering to scientific protocols, or a manufacturing plant implementing stringent safety measures, accreditation ensures a foundational baseline of competence, integrity, and ethical practice. It serves as a public declaration that the entity has undergone a thorough, transparent self-assessment and a rigorous external evaluation, and has been found to be credible, effective, and worthy of trust in fulfilling its stated mission. Without this crucial external validation step, consumers — be they students, patients, clients, or employers — would have a significantly harder time distinguishing between high-quality, reputable providers and those that might cut corners or lack proper oversight. It creates a necessary level playing field, actively encourages deep institutional self-reflection, and powerfully drives a culture of continuous improvement across various sectors. Think of it as a comprehensive quality assurance mechanism, but one that is far more holistic, impactful, and penetrating than a simple checklist. It delves deep into every facet of an organization’s operations, scrutinizing aspects like governance, financial resources, curriculum design, learning outcomes, patient safety, staff qualifications, assessment methodologies, and overall stakeholder satisfaction, truly encapsulating the holistic health and effectiveness of an organization. It’s a powerful testament to a profound commitment to excellence, guys, showcasing dedication to best practices and sustained high performance!

Why Bother with Accreditation? The Tremendous Benefits

So, with all that effort involved, why should any institution bother with accreditation, right? Well, let me tell you, the benefits of accreditation are absolutely massive, making the entire rigorous accreditation process incredibly worthwhile and a strategic investment in an institution’s future. First and foremost, it dramatically enhances an institution’s reputation and trust . For educational institutions, it’s a powerful signal to prospective students and their families that the education they’ll receive is credible, of high quality, and will be recognized and valued. This often translates directly into better enrollment numbers, a stronger, more engaged alumni network, and increased institutional prestige. For businesses, healthcare providers, or professional organizations, accreditation reassures clients, patients, and partners that they are receiving high-quality services from a legitimate, accountable, and ethically sound organization. Think of it as an incredibly potent marketing tool that speaks volumes about your unwavering commitment to excellence without you having to say a single word. Secondly, accreditation is very often a strict prerequisite for funding and legitimacy . Many federal and state financial aid programs, institutional grants, research funding opportunities, and even some professional licensing boards require institutions to be fully accredited to be eligible. Without it, students might not be able to access crucial financial assistance, which could severely limit access to education for many. Similarly, in the healthcare sector, insurance providers frequently only cover services from accredited facilities, directly impacting patient access and institutional revenue. It effectively opens doors to invaluable partnerships, collaborative research ventures, and professional recognition that would otherwise remain firmly closed. Beyond external validation, the accreditation process itself intrinsically fosters a pervasive culture of continuous improvement within the organization. The mandatory self-study component forces institutions to critically examine every aspect of their operations, meticulously identify areas for enhancement, and proactively implement strategic, data-driven changes. This deep internal reflection often leads to more efficient processes, stronger programs, enhanced student or client experiences, and a better overall operational framework for everyone involved. It’s not merely about meeting minimum standards; it’s about perpetually striving for excellence and continually refining your practices to stay at the forefront of your field. Finally, for employees and faculty, working in an accredited institution often instills a greater sense of pride, professional validation, and job satisfaction. It significantly helps attract and retain top talent, as professionals know they are part of an organization committed to the highest standards of quality and ethical practice. So, while the journey through the accreditation process might be rigorous and demanding, the long-term rewards – ranging from enhanced public perception and improved operational efficiency to vital funding access and boosted morale – are truly transformative, solidifying it as an indispensable investment in sustainable success.

Decoding the Accreditation Process: A Step-by-Step Roadmap

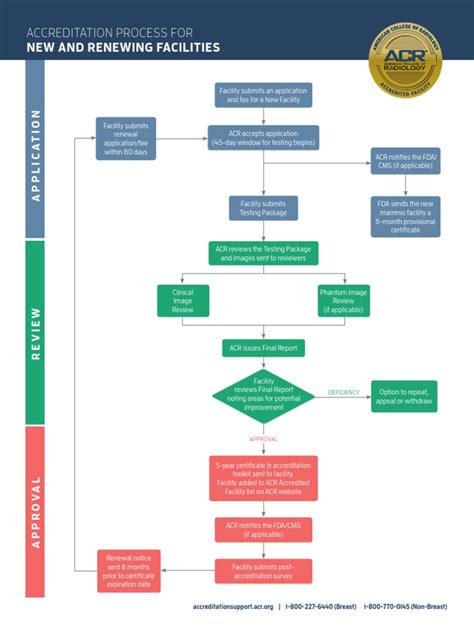
Alright, guys, now we get to the absolute heart of the matter: the actual steps in the accreditation process . This isn’t a quick sprint or a check-the-box exercise; it’s much more like a marathon, demanding meticulous planning, sustained significant effort, and an unwavering, deep commitment from every corner of the entire organization. While the specific details and terminology might vary slightly depending on the particular accrediting body and the sector you’re in (be it education, healthcare, business, or another professional area), the core phases and underlying principles generally remain remarkably consistent across the board. Understanding this roadmap is absolutely crucial for any institution embarking on this journey, as it allows for proactive planning and strategic resource allocation. It’s a journey that begins long before any official visit takes place and continues well after a formal decision is made, emphasizing a sustained, cyclical commitment to quality and continuous improvement. We’re essentially talking about an iterative cycle of rigorous evaluation, targeted improvement, and subsequent re-evaluation. This comprehensive overview will meticulously break down each major phase, giving you a crystal-clear picture of what to expect at every turn and, critically, how to prepare effectively for each stage. Remember, guys, thorough preparation is undoubtedly the key here – the more organized, proactive, and engaged your institution is throughout, the smoother and more successful the entire process is likely to be. From the initial stages of deep self-reflection and comprehensive data gathering to the final decision-making phase and the ongoing monitoring that follows, each step builds logically upon the last, collectively contributing to a robust, credible, and ultimately validating assessment of your institution’s unwavering adherence to professional standards and best practices. Let’s dive in and unravel this complexity, ensuring you’re well-equipped and confident to navigate each stage with strategic foresight and an unyielding commitment to demonstrating your institution’s inherent value and its continuous pursuit of excellence.

Phase 1: The Initial Self-Study and Application

The very first, and arguably one of the most critical, major hurdles in the accreditation process is the initial application for accreditation and, most significantly, the comprehensive institutional self-assessment , often referred to as the self-study. This foundational phase is predominantly internal, a period where your organization takes a deep, honest, and introspective look in the mirror. It typically begins with formally applying to the relevant accrediting agency, a step that frequently involves an eligibility review to ensure your institution meets basic prerequisites and falls within the agency’s scope. Once deemed eligible, the real, intensive work begins: assembling a dedicated self-study committee. This committee is usually broad-based, comprising various key stakeholders from across the institution – including faculty, administrative staff, student support personnel, sometimes even students themselves, alumni, or community members – to ensure a holistic perspective. This diverse committee is then tasked with an enormous amount of data collection and evidence compilation. We’re talking about gathering virtually everything: from foundational mission statements, clear organizational charts, and governance structures, to detailed financial stability reports, assessments of physical facilities and technological resources, comprehensive curriculum outlines, articulated student learning outcomes, faculty qualifications and development, robust assessment methods, and extensive student support services. For a hospital, this might similarly involve meticulous patient outcomes data, rigorous safety protocols, staff training records, and detailed equipment maintenance logs. The goal here isn’t merely to collect vast quantities of data, but to analyze it critically and interpret its implications against the accrediting body’s published standards, which serve as the definitive benchmark. You are essentially building a robust, evidence-backed narrative that meticulously demonstrates how your institution meets each and every stipulated standard . Importantly, this isn’t about presenting an artificially perfect image; it’s about transparency, intellectual honesty, and actively identifying both existing areas of strength and areas needing significant improvement. This profound self-reflection is arguably one of the most valuable, transformative aspects of the entire accreditation process , as it compels a rigorous internal examination that very often leads to significant, positive, and sustainable changes even before external evaluators ever step foot on campus. The culmination of this demanding phase is the submission of a detailed self-study report – a comprehensive, meticulously documented, and analytical document that clearly articulates your findings, presents supporting evidence, and outlines your strategic plans for continuous improvement. This weighty document is the absolute cornerstone of your entire accreditation journey, so ensure it’s meticulously prepared, exceptionally well-organized, and clearly articulates your institution’s unwavering commitment to quality and excellence. It’s a huge undertaking, but it lays the essential, robust groundwork for everything that follows, effectively setting the stage for the rigorous external review that will soon ensue.

Phase 2: The On-Site Evaluation

After months, or in some cases even years, of meticulous preparation and the successful submission of your comprehensive self-study report, the next truly significant and often nerve-wracking phase in the accreditation process is the on-site accreditation visit . This is the moment when an external peer review team physically comes to your institution to verify the information that was painstakingly presented in your self-study and, crucially, to gain a firsthand, deep understanding of your actual operations, culture, and adherence to standards. This expert team is typically composed of highly experienced professionals from similar institutions, carefully selected and appointed by the accrediting agency for their deep expertise, impartiality, and understanding of best practices within the field. Their visit, let me assure you guys, is not intended to be an inquisition, but rather a collaborative and constructive evaluation aimed at confirming your adherence to the set standards and, importantly, offering valuable insights and actionable recommendations for further improvement. The visit usually spans several intensive days and involves a packed, rigorous schedule of activities. The team will engage in extensive interviews and evidence review . They will speak with a wide array of individuals across the institution: senior leadership, departmental heads, faculty members, administrative staff, student support personnel, current students, alumni, and sometimes even key community partners or employers. These candid conversations are absolutely crucial for the team to thoroughly gauge the institution’s prevailing culture, the consistency of its practices, and how well its stated mission is genuinely integrated into and reflected in daily operations and outcomes. Beyond interviews, the team will conduct thorough tours of your facilities – this could mean classrooms, specialized labs, libraries, student support centers, healthcare units, or production floors – observing operations in real-time, assessing the adequacy of resources, and checking for compliance with safety and accessibility standards. They’ll also meticulously review original documents, often requesting to see the primary source materials for the evidence cited in your self-study. This could encompass a wide range of materials, including financial records, personnel files, course syllabi, assessment data, student handbooks, institutional policies, and more. The key here, guys, is absolute transparency and accessibility. Ensure all relevant documents are readily available, well-organized, and that key personnel are not only prepared to meet with the team but also ready to speak openly, honestly, and confidently about their roles and institutional practices. The team is fundamentally looking for a strong congruence between your written reports and your actual, lived practices. They want to see that what you say you do, you actually do , consistently and effectively. At the culmination of their visit, the peer review team will typically provide an exit interview, offering preliminary feedback, highlighting any major concerns or areas for commendation, and providing initial thoughts. This phase is undeniably intense and demanding, but it’s an absolutely vital part of independently validating your institution’s unwavering commitment to quality and continuous improvement.

Phase 3: Decision, Reporting, and Ongoing Monitoring

You’ve successfully navigated the demanding self-study, meticulously prepared for and hosted the intensive on-site visit, and now, my friends, comes the highly anticipated moment of truth: the accreditation decision . Following the conclusion of the on-site visit, the peer review team meticulously compiles and submits a detailed report to the accrediting agency. This comprehensive report outlines all their findings, highlights any commendations for exemplary practices, and, importantly, articulates any recommendations or concerns they identified during their evaluation. This report, alongside your institution’s original, extensive self-study document, is then carefully reviewed by the agency’s central decision-making body, which is typically a commission or a board composed of highly respected experts in the field. They rigorously weigh all the presented evidence, meticulously consider the peer review team’s recommendations, and then, after careful deliberation, render an official decision regarding your institution’s accreditation status. There are several possible outcomes at this stage. The most favorable, and most desired, is full accreditation , which is typically granted for a specific, defined period (e.g., five or ten years), signifying complete compliance and confidence. Other possibilities, depending on the findings, include conditional accreditation (which requires your institution to address specific identified improvements within a designated timeframe), deferral (where the agency might request more information or schedule a re-evaluation before making a final decision), or, in very rare and serious cases, a denial of accreditation. If full accreditation is granted, the agency will usually issue a public statement to that effect and provide a formal, written report detailing the decision, along with any specific conditions or suggestions for ongoing improvement. But guys, it’s crucial to understand that the accreditation process doesn’t simply end with a