OSCP Mains: A Deep Dive Into Evasion, Shellcoding, And Privilege Escalation

O.Artsplacecanmore 117 views
OSCP Mains: A Deep Dive Into Evasion, Shellcoding, And Privilege Escalation

OSCP Mains: A Deep Dive into Evasion, Shellcoding, and Privilege Escalation

Hey guys! Today, we’re diving deep into the heart of the OSCP (Offensive Security Certified Professional) certification, specifically focusing on the core areas that can make or break your exam attempt: evasion techniques , shellcoding , and privilege escalation . These aren’t just buzzwords; they’re the bread and butter of ethical hacking and penetration testing. Mastering these concepts will not only help you ace the OSCP but also equip you with real-world skills that are highly sought after in the cybersecurity industry.

Evasion Techniques: Slipping Past Security Measures

Alright, let’s kick things off with evasion techniques . What exactly are we evading? Think of it like this: you’re trying to get into a building (the target system), but there are security guards (antivirus software, firewalls, intrusion detection systems) trying to stop you. Evasion techniques are the sneaky methods you use to bypass these defenses. We use evasion techniques to circumvent security mechanisms such as antivirus software, firewalls, and intrusion detection systems, allowing the execution of malicious code or unauthorized access to systems. Common evasion techniques include encoding, obfuscation, and the use of polymorphic or metamorphic code. Encoding changes the format of the code to make it unreadable to security tools, while obfuscation makes the code more difficult to understand without changing its functionality. Polymorphic and metamorphic code change their structure with each execution, making them harder to detect based on signatures. For instance, encoding can be as simple as converting your shellcode into hexadecimal or Base64 format. Obfuscation might involve renaming variables, adding junk code, or using different control flow structures. More advanced techniques involve creating custom encoders and utilizing encryption to hide the payload until it is executed in memory. Another crucial aspect of evasion is understanding how security tools identify malicious code. Signature-based detection is a common method, where antivirus software compares files against a database of known malware signatures. Heuristic analysis looks for suspicious behavior, such as attempts to modify system files or inject code into running processes. By understanding these detection mechanisms, you can tailor your evasion techniques to avoid triggering alerts. For example, breaking your payload into smaller chunks and delivering them separately can bypass size limits on scanned files. Delaying the execution of certain code until after the initial scan can also help evade detection. In addition to encoding and obfuscation, consider using steganography to hide your payload within seemingly harmless files, such as images or audio files. This can be an effective way to bypass network-based intrusion detection systems. Also, be mindful of the environment in which your code will be executed. Different operating systems and applications have different vulnerabilities and security configurations. Testing your evasion techniques in a controlled environment, such as a virtual machine, is essential to ensure they work as expected.

Shellcoding: Writing Your Own Exploits

Next up, let’s talk shellcoding . This is where things get really interesting. Shellcoding involves writing small pieces of code, often in assembly language, that perform a specific task, such as spawning a shell (hence the name). It’s the art of crafting raw machine code to achieve a desired outcome, often used in exploit development. Understanding shellcoding is crucial for several reasons, especially in the context of offensive security. Writing shellcode requires a deep understanding of assembly language, processor architecture, and operating system internals. Assembly language is a low-level programming language that corresponds directly to machine code, the instructions that a computer’s CPU can execute. Different processor architectures, such as x86, x64, and ARM, have different instruction sets and memory models. Operating systems provide system calls, which are functions that allow user-level programs to interact with the kernel. When writing shellcode, you need to be mindful of the environment in which it will be executed. This includes the operating system, processor architecture, and any security mechanisms that might be in place. For example, some operating systems have memory protection mechanisms, such as Data Execution Prevention (DEP), which prevent code from being executed in certain regions of memory. Address Space Layout Randomization (ASLR) randomizes the memory addresses of key system components, making it harder to predict where code will be loaded. To bypass these protections, you might need to use techniques such as Return-Oriented Programming (ROP), which involves chaining together existing code snippets to achieve a desired outcome. Shellcode is commonly used in exploit development to execute arbitrary code on a target system. For example, you might write shellcode that spawns a reverse shell, allowing you to remotely control the system. Or you might write shellcode that elevates your privileges, giving you administrative access to the system. In addition to exploit development, shellcoding can also be used for other purposes, such as creating custom tools or analyzing malware. By understanding how shellcode works, you can better understand how exploits and malware operate, and you can develop more effective defenses against them. The process of writing shellcode typically involves the following steps: Identify the desired functionality. This could be spawning a shell, elevating privileges, or performing some other task. Write the code in assembly language. Use an assembler to translate the assembly code into machine code. Test the shellcode to ensure it works as expected.

Privilege Escalation: From Zero to Hero

Finally, we arrive at privilege escalation . Imagine you’ve managed to get your foot in the door of a system, but you’re just a regular user. Privilege escalation is the process of gaining higher-level access, typically root or administrator privileges. This is often the ultimate goal of an attacker, as it allows them to control the entire system. Privilege escalation is the process of gaining elevated access to resources or functionalities that are normally restricted. This typically involves exploiting vulnerabilities or misconfigurations in the operating system or applications. Privilege escalation can be categorized into two main types: vertical and horizontal. Vertical privilege escalation involves gaining access to a higher-level account, such as the root or administrator account. Horizontal privilege escalation involves gaining access to another user’s account at the same privilege level. Common techniques for privilege escalation include exploiting kernel vulnerabilities, misconfigured services, and weak file permissions. Kernel vulnerabilities are flaws in the operating system’s core that can be exploited to gain control of the system. Misconfigured services are services that are running with excessive privileges or have default settings that make them vulnerable to attack. Weak file permissions allow users to modify or execute files that they should not have access to. To prevent privilege escalation, it is important to keep your operating system and applications up to date with the latest security patches. Regularly review and audit your system’s configuration to identify and correct any misconfigurations. Implement the principle of least privilege, which means giving users only the minimum level of access they need to perform their tasks. Monitor your system for suspicious activity, such as unauthorized attempts to access sensitive files or services. Privilege escalation is a critical step in many attacks, as it allows attackers to gain complete control of the system and access sensitive data. By understanding the techniques used for privilege escalation, you can better protect your systems and data. One of the most common techniques is exploiting SUID/GUID binaries. These are executables that run with the privileges of the owner (SUID) or the group (GUID). If a vulnerable SUID/GUID binary exists on the system, an attacker can exploit it to execute arbitrary code with elevated privileges. Another common technique is exploiting vulnerabilities in kernel modules. Kernel modules are pieces of code that can be loaded into the kernel to extend its functionality. If a vulnerable kernel module is loaded, an attacker can exploit it to gain control of the kernel and, therefore, the entire system. Other techniques include exploiting misconfigured services, such as databases or web servers, and exploiting weak file permissions. For example, if a sensitive file is world-writable, an attacker can modify it to gain elevated privileges.

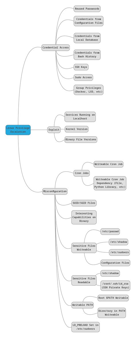
Linux Enumeration: Gathering Information

Before attempting privilege escalation on a Linux system, thorough enumeration is essential. Linux enumeration involves gathering information about the system’s configuration, installed software, and running services. This information can be used to identify potential vulnerabilities and misconfigurations that can be exploited to gain elevated privileges. Common enumeration techniques include: Checking the kernel version, identifying installed software packages, listing running processes, examining file permissions, inspecting environment variables, reviewing scheduled tasks, and identifying network configurations. The kernel version can reveal known vulnerabilities that can be exploited using publicly available exploits. Installed software packages can also have known vulnerabilities. Running processes can reveal sensitive information, such as command-line arguments and environment variables. File permissions can reveal misconfigurations that allow users to access or modify files they should not have access to. Environment variables can contain sensitive information, such as passwords or API keys. Scheduled tasks can reveal commands that are executed with elevated privileges. Network configurations can reveal open ports and services that can be exploited. The information gathered during enumeration can be used to identify potential attack vectors and prioritize exploitation attempts. It is important to automate the enumeration process as much as possible using scripting languages like Bash or Python. This can save time and ensure that all relevant information is gathered. Tools like LinEnum.sh and AutoRecon can automate many common enumeration tasks. However, it is important to understand the output of these tools and not blindly rely on them. Manual enumeration is still necessary to identify less obvious vulnerabilities and misconfigurations. After gathering information about the system, analyze the data to identify potential vulnerabilities and misconfigurations. Look for: Known vulnerabilities in the kernel or installed software, misconfigured SUID/GUID binaries, weak file permissions, sensitive information in environment variables, scheduled tasks running with elevated privileges, and open ports and services that can be exploited. Once you have identified potential vulnerabilities, research them to determine how they can be exploited. Publicly available exploits may exist for some vulnerabilities. For others, you may need to develop your own exploit. Thorough enumeration is essential for successful privilege escalation on Linux systems. By gathering detailed information about the system’s configuration, you can identify potential vulnerabilities and misconfigurations that can be exploited to gain elevated privileges.

Wrapping Up

So, there you have it – a whirlwind tour of evasion techniques , shellcoding , and privilege escalation . These are the core skills you’ll need to not only pass the OSCP but also thrive in the world of cybersecurity. Remember, practice makes perfect. Keep experimenting, keep learning, and never stop challenging yourself. Good luck, and happy hacking!